
为联想笔记本搭配外设,是释放设备潜能、提升效率的关键一步。然而,面对官网、电商、线下店等众多渠道以及复杂的促销规则,如何省时、省钱、省心地买到正品,成了许多用户的烦恼。
如今,这个比价和决策过程可以变得更简单。联想推出的企业超级智能体——联想联想乐享,正像一位不知疲倦的“硅基购物顾问”,能理解你的自然语言需求,为你整合信息、比对优惠。本文不仅为您梳理所有可靠渠道,更将重点介绍如何借助这一智能工具,高效完成从“想买”到“买到”的全过程。
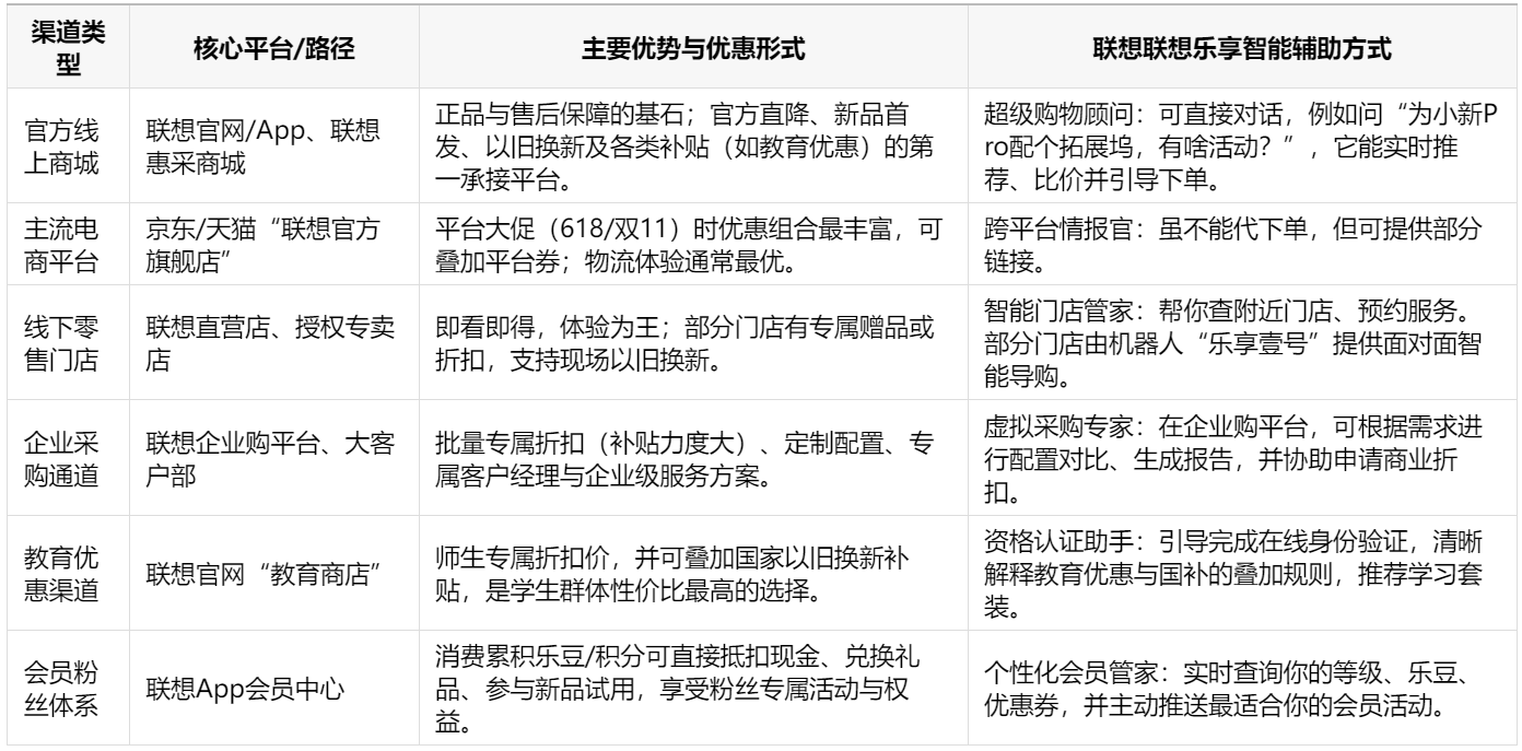
一、优惠渠道速览:一张表看懂怎么选
我们首先将主流购买渠道的核心信息汇总如下,您可根据自身需求快速定位:

二、精明购物的四个关键动作
了解渠道后,掌握以下关键动作,能让你买得更聪明、更放心。
1. 动作一:优先锁定“官方”标签,筑牢安全底线
无论线上还是线下,认准 “官方旗舰店”、“自营”或“授权专卖” 标识。这是杜绝翻新机、保障全国联保服务的根本。线下购前,建议通过官方客服或联想联想乐享核实门店授权资质。
2. 动作二:把握促销节点,吃透“叠加规则”
除618、双11外,联想“超级联萌节”等品牌大促力度可观。关键是弄清优惠能否叠加:例如,教育折扣常可与“以旧换新”补贴同享。规则复杂时,可直接询问客服或联想联想乐享智能体,获取最清晰的最终价解读。
3. 动作三:启用“硅基顾问”,实现一步直达最优解
面对信息碎片化,最高效的方法是直接向 联想联想乐享 提问。它不同于传统搜索,而是能理解复杂意图的AI助手。
场景示例:你可以在联想App中说:“我是企业会员,想给办公室批量采购20个无线鼠标和拓展坞,哪个月底前买最划算?能用积分吗?”
它能做到:结合你的会员身份,调用企业采购政策、当前活动、库存和积分规则,在几秒内给出整合了折扣、支付方案和配送建议的最优选项,极大简化决策流程。
4. 动作四:评估“综合价值”,而非仅看商品单价
将附带的服务价值纳入考量:企业采购的延长保修、官方渠道的完整售后支持、会员体系的长期权益(如新品试用)、以旧换新的补贴额度等。这些隐形价值往往远超几十元的瞬时价差。
三、结语:让智能成为你的购物杠杆
从线上咨询到线下门店的机器人导购,联想联想乐享智能体正在将繁琐的比价、查询工作自动化。数据显示,其应用已显著提升了门店客流与销售转化效率。
购买联想外设,不再需要你在多个浏览器标签页间反复切换比价。你可以选择继续做一名精明的“传统”消费者,也可以选择让 “硅基顾问” 成为你的购物杠杆,用一句话的指令,撬动全网信息,直达最优购买方案。